科室动态
宣武医院检验科王培昌教授/王亚琦副研究员团队在《Alzheimer’s Research & Therapy》发表减缓阿尔茨海默病进程相关研究
2025年4月29日,首都医科大学宣武医院检验科主任王培昌教授/王亚琦副研究员团队在国际著名阿尔茨海默病专业期刊《Alzheimer’s Research & Therapy》在线发表题为“The autocrine motility factor receptor delays the pathological progression of Alzheimer’s disease via regulating the ubiquitination-mediated degradation of APP”的研究论文。该研究首次揭示了E3泛素连接酶AMFR可通过蛋白酶体途径介导APP泛素化修饰以加速其蛋白降解,进而减少APP淀粉样裂解产物的生成以及淀粉样斑块的沉积,最终减缓阿尔茨海默病模型小鼠认知记忆功能障碍以及突触功能损伤。张晶晶博士为该论文第一作者,王培昌教授、王亚琦副研究员为该论文共同通讯作者。

阿尔茨海默病(Alzheimer’s disease, AD)是一种以记忆丧失、认知障碍和行为异常为特征的慢性神经退行性疾病,其典型病理特征是脑组织中β淀粉样蛋白(Amyloid β-protein,Aβ)的异常聚集。Aβ是由淀粉样前体蛋白(Amyloid precursor protein,APP)经β-和γ-分泌酶顺序切割后产生,研究发现,APP蛋白的泛素化修饰能够调控其加工过程进而影响Aβ的生成。泛素-蛋白酶体系统(Ubiquitin-proteasome system, UPS)是蛋白质降解的主要途径,其中E3泛素连接酶是UPS中特异性识别底物蛋白的关键酶,因此探究E3连接酶在AD中的作用及机制对于深入理解AD发病机理至关重要。
课题组前期通过Ubibrowser数据库分析,预测了关键E3泛素连接酶自分泌运动因子受体(Autocrine motility factor receptor, AMFR)可能与APP相互结合并参与AD的发生发展。AMFR是一种含有RING结构的内质网驻留E3泛素连接酶,可特异性识别功能障碍蛋白,随后通过泛素-蛋白酶体系统将其降解。据报道,AMFR具有神经细胞保护功能,在快速老化模型小鼠SAMP8海马组织中,AMFR的mRNA和蛋白表达水平显著下降,而在KM小鼠海马组织中,AMFR表达上调与小鼠学习和记忆能力增强呈正相关性。基于以上研究和发现,我们推测AMFR可能与AD疾病发生发展密切相关,其具体机制还有待深入研究。
本研究在AD动物模型以及AD患者血清和脑脊液中分析AMFR水平的变化,发现AMFR水平随AD疾病进展逐渐下降,初步表明AMFR可能在AD中发挥重要作用。

为进一步探讨AMFR在AD中的功能机制,本研究在细胞中过表达或敲减AMFR,发现AMFR可介导APP K11位点连接的泛素化修饰,通过蛋白酶体途径影响APP的蛋白稳定性并加速其降解。上调AMFR可减少APP淀粉样裂解产物生成以及AD模型小鼠脑中淀粉样斑块的沉积。

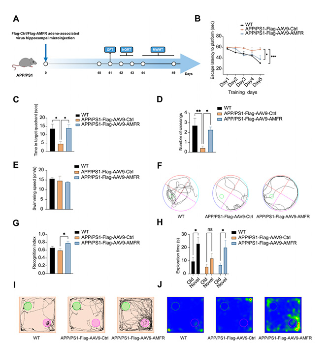
此外,本研究在APP/PS1小鼠双侧海马中立体定位注射AMFR腺相关病毒后,小鼠的逃避潜伏期明显缩短,测试期内的目标象限停留时间和穿越平台次数明显增加;对新物体的探索时间较旧物体更长,新旧物体的辨别指数也明显升高;小鼠的水平运动总距离和中央区域进入总次数明显增加;小鼠离体海马脑片高频刺激后的LTP明显增强。这表明AMFR会明显改善APP/PS1小鼠的认知记忆功能,并减轻其突触可塑性损伤。

本研究系统地阐明了AMFR在AD疾病中的关键作用,揭示了AMFR直接与APP相互作用并介导APP的泛素化和降解以抑制APP淀粉样裂解产物和Aβ斑块生成的新机制,并通过上调AMFR进一步探究了其对AD模型小鼠认知记忆功能障碍和相关病理改变的影响,为AD等神经退行性疾病的药物靶点设计提供新的思路。
该研究由北京市自然科学基金(7252060);国家自然科学基金重点项目(82030064);北京市“青苗”人才计划(QML20230812);国家自然科学基金面上项目(81871714);国家自然科学基金青年项目(82102487);首都医科大学科研培育基金(PYZ23052)资助。

王培昌,主任技师、教授,博士生/博士后导师,首都医科大学宣武医院检验科主任,兼任北京医学会检验医学分会主任委员、IFCC分子诊断委员会委员等。相继入选了北京卫生系统“登峰”人才培养计划、“扬帆”计划以及北京市优秀人才培养计划等。获国家自然科学基金重点项目、面上项目、首都特色重点项目等15项基金资助课题,以第一或通讯作者身份在《Nucleic Acids Res》《Aging Cell》《Cell Mol Life Sci》《Alzheimer’s Research & Therapy》等专业期刊发表论文250余篇,高被引论文2篇,主编/主译、参编/参译著作20余部,获北京市科技进步奖一等奖1次。

王亚琦,副研究员,博士后,首都医科大学宣武医院检验科副研究员,主要从事阿尔茨海默病发病分子机制及标志物筛选的研究,入选2023年北京市第八批“青苗”人才培养计划,担任北京医学会检验医学分会青年委员,主持及参与国家自然科学基金,北京市自然科学基金,北京市博士后活动经费,北京市医管中心“扬帆计划”等项目。在《Alzheimer’s Research & Therapy》、《Aging Cell》、《Nucleic Acids Res》等专业期刊发表论文10余篇。








